1296 MHz Transverter Construction
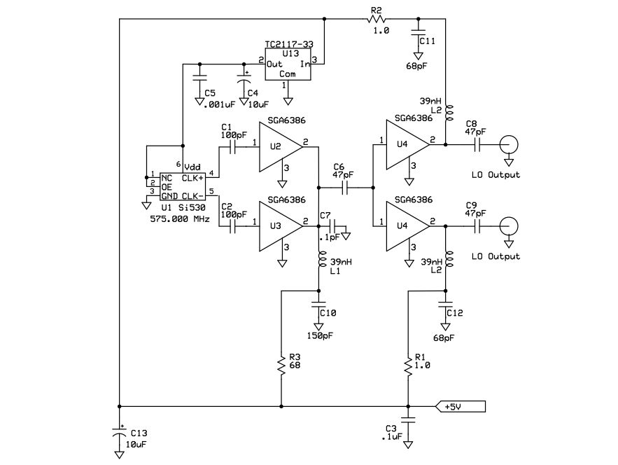
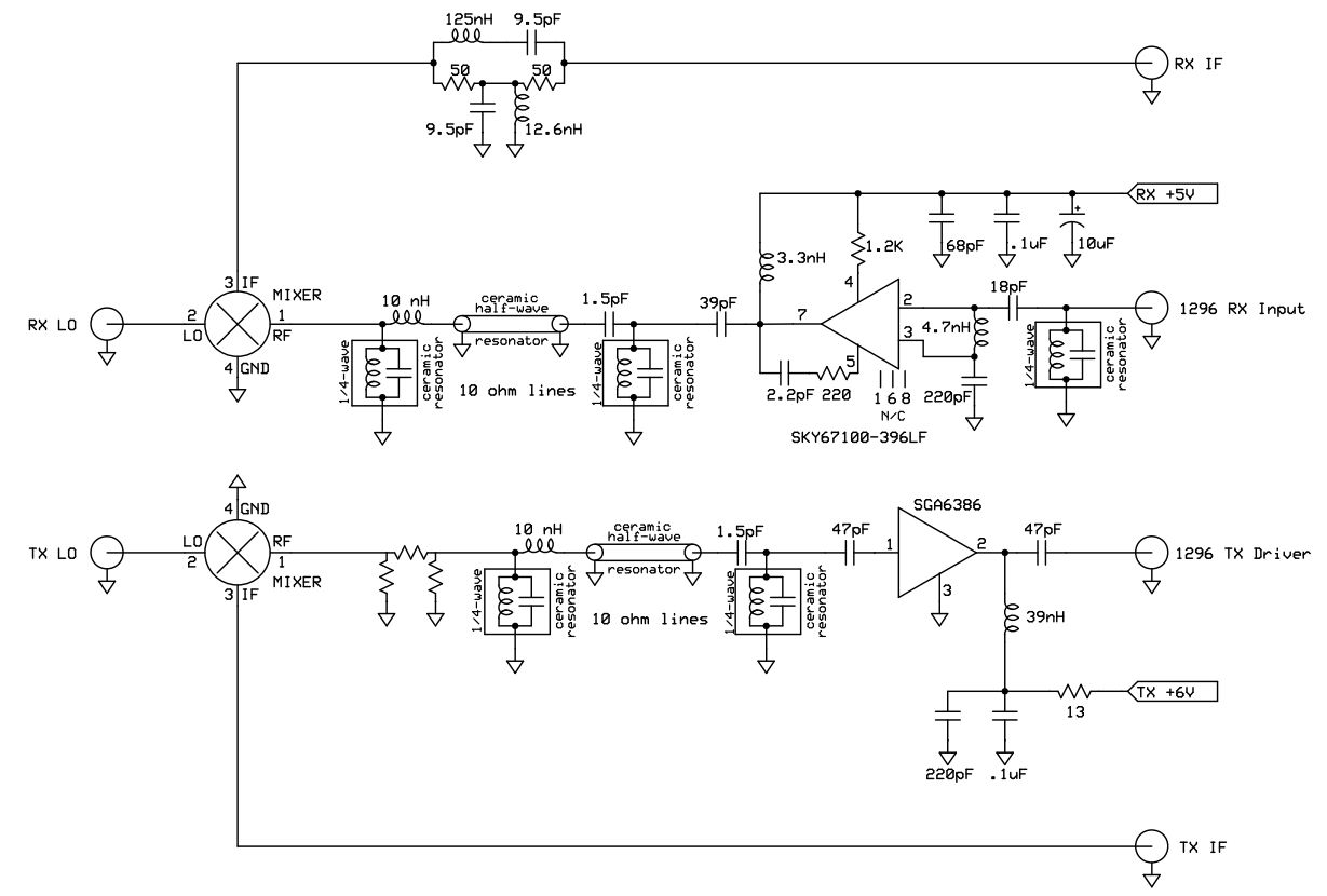
The IF frequency is 146 MHz. A 575 MHz half LO is generated by a Silicon Labs Si530 chip. The differential outputs each drive a RFMD/Sirenza SGC-2486. A push-push doubler is formed by the common-mode output from the pair of differentially driven SGC-2486. The 1150 MHz LO frequency drives a pair of SGA-6386 chips to provide two buffered outputs. Each buffered LO output drives a double balanced diode mixer. A PDI MXJ-2501-17 (level 17, low conversion loss) is used in both the receive path and the up-conversion transmit path.
The receiver front-end consists of a Skyworks 0.55 dB NF LNA, SKY67100-396LF, and a multiple ceramic resonator BPF preselector. The preselector was constructed from IMC ceramic resonators configured to form a 6th order BPF response. Insertion loss is 0.5 dB in the 25 MHz passband. Following the MXJ-2501 mixer is a matched band pass equalizer centered at 146 MHz.
The transmit circuit following the up conversion mixer is a 6th order BPF. This filter is identical to the receive preselector. A driver module is constructed in a Hammond Aluminum housing. This driver consists of a RFMD/Sirenza SGA-6386 follower by a RFMD SPB-2026Z to produce +31 dBm output. The power amplifier consists Motorola LDMOS devices: a MRF-284 followed by a MRF-286. The 146 MHz IF signal is attenuated by a 30 dB power pad.
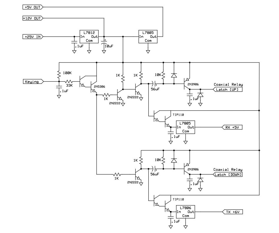
RF switching is provided by three, latching type 12V, SPDT SMA coaxial relays. Pulsed driver circuits for relay switching, sequencing, and switched bias circuits are all accomplished with self contained analog circuitry. When the transverter is in the OFF position the IF radio is switched to a VHF antenna port on the rear panel. A single +24V power supply is required for operation.
1296 Transverter - Top
1296 Transverter - Rear

1296 Transverter - Modules
1296 Transverter - LO Module

1296 Transverter - LO Schematic

1296 Transverter - Control & Bias Module

1296 Transverter - Control & Bias Schematic

1296 Transverter - TX and RX Boards

1296 Transverter - TX and RX Board Schematics
1296 Transverter - Driver Module (+31 dBm) -- [click for more info]
1296 Transverter PA (MRF284 + MRF286)

1296 Transverter - Module Interior
1296 Transverter - Completed